다단계 해석은 단일 작업으로 정의할 필요가 없다. 실제로 복잡한 해석은 일반적으로 여러 번 나누어 수행하는 것이 바람직하다. 다음 단계를 계속하기 전에 결과를 평가하여 해석이 예상대로 수행되었는지 확인할 수 있기 때문이다. Abaqus의 재시작 해석 기능을 사용하면 해석을 재개할 수 있으며, 추가 하중 이력에 대한 모델 응답을 계산할 수 있다.
Abaqus/Standard 재시작 파일(.res)과 Abaqus/Explicit 상태 파일(.abq)에는 이전 해석을 다시 시작하는 데 필요한 정보가 들어 있다. Abaqus/Explicit에서 패키지 파일(.pac)과 선택 결과 파일(.sel)도 구문 해석을 다시 시작하는 데 사용되므로 남아 있어야 한다. 또한 두 제품 모두 ODB 파일이 필요하다. 재시작 파일은 큰 모델에서 매우 커진다. 다시 시작 데이터를 요청하면 기본적으로 모든 증분 또는 시간 간격으로 내보내진다. 따라서 재시작 데이터가 기록되는 빈도를 제어하는 것이 중요하다. 때에 따라 같은 단계에서 데이터를 다시 시작 파일로 덮어쓰는 것이 유용할 수 있다. 해석이 끝날 때 단계마다 하나의 재시작 데이터만 있다는 것을 의미한다. 이것은 각 단계가 끝날 때 모델의 상태에 해당한다. 그러나 해석이 어떤 이유로 중단되면 해석은 재시작 데이터가 마지막으로 기록된 곳에서 재개될 수 있다.
이전 해석의 결과를 사용하여 해석을 재개할 때 해석 하중 이력의 특정 지점을 지정한다. 하지만 재시작 해석에 사용하는 모델은 재시작 위치까지 원래 해석에 사용된 모델과 같아야 한다. 특히, 다음 사항에 주의가 필요하다.
재시작 해석 모델에 원래 해석 모델에서 이미 정의된 기하 형상, 요소망, 재료 특성, 요소 특성, Solid 단면, 재료 방향, Solid 단면 방향, 상호 작용 특성, 구속조건 수정을 추가해서는 안 된다.
마찬가지로 재시작 위치와 이전 단계, 하중, 경계 조건, 규정된 장소, 상호 작용을 수정해서는 안 된다.
그러나 재시작 해석 모델에서 새로운 세트와 시간 변화 곡선을 정의할 수 있다.
재시작 해석은 이전 해석의 지정된 단계와 증가에서 직접 재개된다. 지정된 단계와 증가가 이전 해석의 끝과 일치하지 않으면(예: 해석이 컴퓨터 오류로 중단된 경우), Abaqus는 새 단계를 해석하기 전에 원래 단계를 완료하려고 시도한다.
Abaqus/Explicit에서 긴 단계를 재개하려면 재시작하는 경우(예: 작업 시간 제한을 초과하여 단계가 중단된 경우), 다음 그림과 같이 복구 작업 종류를 사용하여 실행을 재개할 수 있다.

이전 해석이 성공적으로 완료되고, 결과를 확인한 후 하중 이력에 새로운 단계를 추가하려면 단계와 증분이 이전 해석의 마지막 단계와 마지막 증분이어야 한다.
이전 해석의 결과를 확인해 보면 해석을 중간 위치에서 재개하고, 나머지 하중 이력을 어떤 방법(예: 출력 요청 추가, 하중 변경, 해석 제어 조정 등)으로 변경이 필요할 수 있다. 이것은 예를 들어 단계가 최대 증가 수를 초과하면 필요하다. 최대 증가 수를 초과할 때 해석을 다시 시작하면 Abaqus/Standard는 해석이 단계의 중간이라고 생각하고 단계를 완료하려고 시도하고 바로 최대 증가 수를 초과한다.
이런 상황에서 현재 단계가 지정된 단계와 증분이 끝나도록 지정해야 한다.
따라서 이 해석은 새로운 단계에서 재개된다. 예를 들어, 단계에서 사용할 수 있는 증가 수가 20이고, 증가 수가 단계를 완료할 수 없다고 가정하면 전체 단계 정의(주어진 하중과 경계 조건 포함)가 원래 실행에 지정된 것이다. 정확히 같은 새 단계를 정의해야 한다. 그러나 다음 예외는 제외한다.
˚ 증분 수를 늘린다.
˚ 새 단계의 전체 시간을 원래 단계의 전체 시간에서 첫 번째 실행에서 완료한 시간을 줄인다. 예를 들어, 원래 지정한 단계의 시간이 100초이고 해석을 수행할 때 20초의 단계 시간에 증가가 없으면 재시작 해석의 단계 지속 시간은 80초이다.
˚ 단계 시간에 지정된 시간 변화 정의는 단계의 새로운 시간을 반영하도록 다시 지정되어야 한다. 모든 시간에 지정된 시간 변화 정의는 위의 수정을 사용하면 변경할 필요가 없다.
하중과 경계 조건의 크기는 일반 해석 단계에서 항상 전체 값이므로 그대로 있다.
해석을 재개하는 방법을 구체적으로 설명하기 위해, ‘예: 배관의 진동’의 배관 예제에서 하중 이력의 2단계를 추가하여 해석을 재개한다. 첫 번째 해석에서 배관 단면이 축 방향으로 늘어나더라도 공진에 약한 것으로 예측되었다. 이번에 얼마나 많은 축 방향 하중을 추가하면 배관의 최소 진동 주파수가 적절한 수준으로 상승하는지 결정한다.
3단계는 배관에 축 방향 하중을 8 MN으로 늘리는 일반 단계이다. 4단계는 고유 모드와 고유 진동수를 다시 계산한다.
모델 데이터베이스 파일 Pipe.cae를 연다. 모델 Original을 모델 Restart에 복사한다. 이 모델에 대한 수정은 아래에서 설명한다.
재시작 해석을 수행하려면 모델 속성을 변경하고, 모델이 이전 해석의 데이터를 재사용하도록 지정해야 한다. 모델 트리에서 Models 컨테이너 아래의 Restart 모델을 두 번 클릭한다. Edit Model Attributes 대화 상자가 나타나면 재시작 데이터를 작업 Pipe에서 읽고 재시작 위치가 단계 Pull I의 끝이 되도록 지정한다.
그다음 두 개의 새로운 해석 단계를 만든다. 첫 번째 새로운 단계는 일반 정적 단계이다. 단계를 Pull II로 지정하고, 단계 Frequency I 바로 뒤에 삽입한다. 단계 설명에 Apply axial tensile load of 8.0 MN을 제공하고, 단계의 시간 폭을 1.0, 초기 시간 증분을 0.1로 설정한다.
두 번째 새로운 단계는 고유치 추출 단계이다. 단계에 Frequency II라는 이름을 지정하고, 단계 Pull II 바로 뒤에 삽입한다. 단계 설명에 Extract modes and frequencies를 제공하고, Lanczos 방법으로 고유치를 계산하여 배관의 처음 8개의 고유 모드와 고유 진동수를 추출한다. 단계 Pull II에서 데이터를 10 증분마다 다시 시작 파일로 내보낸다. 다른 모든 기본 출력 데이터 요청을 그대로 사용한다.
배관에 주어진 인장 하중이 두 번째 일반 정적 단계(Pull II)에서 두 배가 되도록 하중 정의를 수정한다. 이렇게 하려면 모델 트리의 Loads 컨테이너 아래에 있는 Force 항목을 확장한다. 표시된 목록에서 Steps 항목을 확장한다. 단계 Pull II를 두 번 클릭하고, 이 단계에서 주어진 힘의 값을 8.0E+06으로 변경한다.
작업 Pipe_Restart를 만들고 Restart analysis of a 5 meter long pipe under tensile load를 입력한다. 작업 종류를 Restart로 설정한다. 작업 종류를 Restart로 설정하지 않으면 Abaqus/CAE는 모델의 재시작 속성을 무시한다.
모델을 모델 데이터베이스 파일에 저장하고, 해석 작업을 제출한다. 해석 진행 상황을 관찰하고, 모델링 오류가 있으면 수정하고, 경고 메시지가 있으면 그 원인을 조사하고, 필요하면 수정 작업을 수행한다.
다시 작업이 실행되면 Job Monitor를 확인한다. 해석이 완료되면 그 내용은 다음 그림과 같다.

1단계와 2단계는 이전 해석에서 완료되었으므로 이 해석은 3단계에서 시작한다. 이 해석과 관련된 두 개의 ODB 파일이 있다. 1단계와 2단계 데이터는 Pipe.odb 파일에 저장한다. 3단계와 4단계 데이터는 Pipe_Restart.odb 파일에 저장한다. 결과를 표시할 때 어떤 결과가 각 파일에 저장되는지 기억하고, Abaqus/CAE에서 올바른 ODB 파일을 사용해야 한다.
Visualization 모듈로 전환하여 Pipe_Restart.odb를 연다. 이전 해석에서 표시한 것과 같은 배관의 6가지 고유 모드를 이 해석에 표시한다. 이 고유 모드는 원래 해석에 관해 설명한 절차를 사용하여 표시할 수 있다. 이 고유 모드와 해당 고유 진동수는 다음 그림과 같다. 이번에 해당 모드 모양은 서로 직교하는 평면에 있다.

8 MN의 축 방향 하중에서 최소 모드는 53.1 Hz이다. 이것은 필요한 최솟값인 50 Hz보다 크다. 최소 모드가 50 Hz를 초과할 때 정확한 하중을 얻으려면 재시작 해석을 반복하여 주어진 하중을 변경할 수 있다.
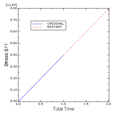
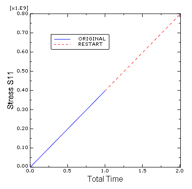
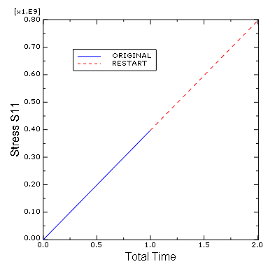
ODB 파일 Pipe.odb와 Pipe_Restart.odb에 저장된 필드 데이터를 사용하여 전체 해석에서 배관 축 방향 응력의 시간 기록을 표시한다.
재시작 해석에서 배관 축 방향 응력의 시간 기록을 표시하려면 다음과 같이 설정한다.
1. 결과 트리에서 XYData를 두 번 클릭한다. Create XY Data 대화 상자가 나타난다.
2. 이 대화 상자에서 ODB field output을 선택하고 Continue를 클릭하여 계속한다. ODB 필드 출력의 XY Data from ODB Field Output 대화 상자가 나타난다.
3. 이 대화 상자의 Variables 탭에서 변수 위치의 기본 선택인 Integration Point를 그대로 사용하고 유효한 응력 성분 목록에서 S11을 선택한다.
4. 대화 상자 아래에서 단면점 선택을 Select하고, Settings를 클릭하여 단면점을 선택한다.
5. Field Report Section Point Settings 대화 상자가 나타나면, 범주 Beam과 배관 단면의 임의의 유효한 단면점을 선택한다. OK를 클릭하여 이 대화 상자를 종료한다.
6. XY Data from ODB Field Output 대화 상자의 Elements/Nodes 탭에서 선택 Method로 Element labels를 선택한다. 모델에는 30개의 요소가 있다. 이들은 1에서 30까지 연속적으로 번호가 매겨져 있다. 대화 상자의 오른쪽에 표시된 Element labels 텍스트 필드에 원하는 요소 번호(예: 25)를 입력한다.
7. Active Steps/Frames를 클릭하고, 데이터를 추출하는 유일한 단계로 Pull II를 선택한다.
8. XY Data from ODB Field Output 대화 상자 아래에 Plot을 클릭하여 요소의 축 방향 응력의 시간 기록을 표시한다.
이 표시는 재시작 해석에서 요소 각 적분점의 축 방향 응력의 이력을 선으로 표시한다. 이 재시작은 이전 작업에서 연속이므로 해석 전체의 결과를 표시하는 것이 편리하다.
전체 해석에서 배관의 축 방향 응력의 시간 기록을 표시하려면 다음과 같이 설정한다.
1. XY Data from ODB Field Output 대화 상자 아래에 있는 Save를 클릭하여 현재 표시를 저장한다. 두 개의 커브가 저장되고(적분점 당 하나씩) 각 커브에는 기본 이름을 사용한다.
2. 한 커브의 이름을 RESTART로 변경하고, 다른 커브를 삭제한다.
3. 메뉴에서 File → Open을 선택하여 파일 Pipe.odb를 연다.
4. 앞의 절차에 따라 이전에 사용된 것과 같은 요소와 적분/단면점에 대한 축 방향 응력의 시간 기록 표시를 저장한다. 이 표시에 ORIGINAL이라는 이름을 입력한다.
5. 결과 트리에서 XYData 컨테이너를 확장한다. ORIGINAL 커브와 RESTART 커브가 아래에 나열된다.
6. 두 표시를 모두 [Ctrl]+클릭으로 선택한다. 마우스 버튼 3을 클릭하고 표시된 메뉴에서 Plot을 선택하여 해석 전체에 배관의 축 방향 응력의 시간 이력을 표시한다.
7. 선 스타일을 변경하려면 Curve Options 대화 상자를 연다.
8. RESTART 커브에 점선 스타일을 선택한다.
9. Dismiss를 클릭하여 대화 상자를 닫는다.
10. 축 제목을 변경하려면 Axis Options 대화 상자를 연다. 이 대화 상자에서 Title 탭으로 전환한다.
11. X축 제목을 TOTAL TIME으로 변경하고 Y축 제목을 STRESS S11로 변경한다.
12. Dismiss를 클릭하여 대화 상자를 닫는다.
이 명령으로 생성된 표시는 다음 그림과 같다.

3단계에서 같은 요소의 축 방향 응력의 시간 이력은 RESTART 곡선만 선택하여 표시할 수 있다.

| [Abaqus] 표면 사이의 상호 작용 (0) | 2024.06.05 |
|---|---|
| [Abaqus] 접촉 해석의 서피스 (3) | 2024.06.04 |
| [Abaqus] 예제: 배관계 진동해석 (0) | 2024.06.03 |
| [Abaqus] 선형 소변형 해석 (1) | 2024.06.02 |
| [Abaqus] 다단계 해석 - 일반 해석 절차 (0) | 2024.06.02 |